通知公告

more
您当前所在位置: 首页 > 党建工作 > 通知公告 > 正文

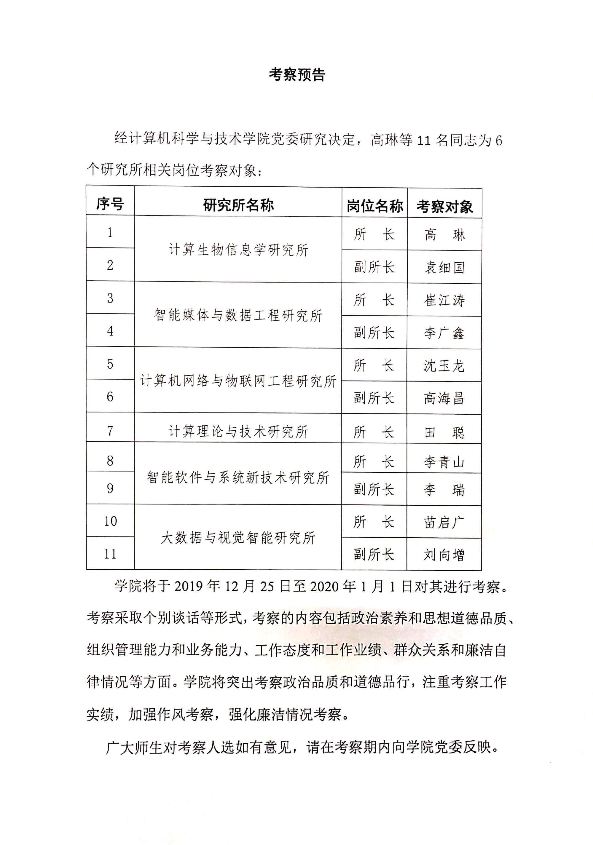
考察预告

发布时间:2019-12-25点击量:


上一篇:任职公示
下一篇:关于举办yl7703永利集团“弘扬爱国奋斗精神,建功立业新时代”主题演讲比赛的通知