面向新时代软件人才培养需求,全面落实立德树人根本任务和全国教育大会精神,推动软件工程学科发展,提高专业人才培养质量,解决高校软件工程专业建设和发展的问题和困惑,yl7703永利集团yl7703永利集团(国家示范性软件学院)、国防科技大学计算机学院及复杂系统软件工程重点实验室于2020年12月12日在西安联合承办“第五届软件工程实践教学研讨会”。本次研讨会以“建设一流本科课程,提升人才培养质量”为主题,邀请了来自高校和IT业界的老师、学者、技术总监、工程开发人员等共同交流软件工程人才培养的要求和问题,分享实践教学改革的经验和成果,推介成功的案例、工具和平台,并围绕如何上好软件工程课程、如何利用实践教学资源开展课程实践教学等热点话题进行开放讨论。
一、会议安排
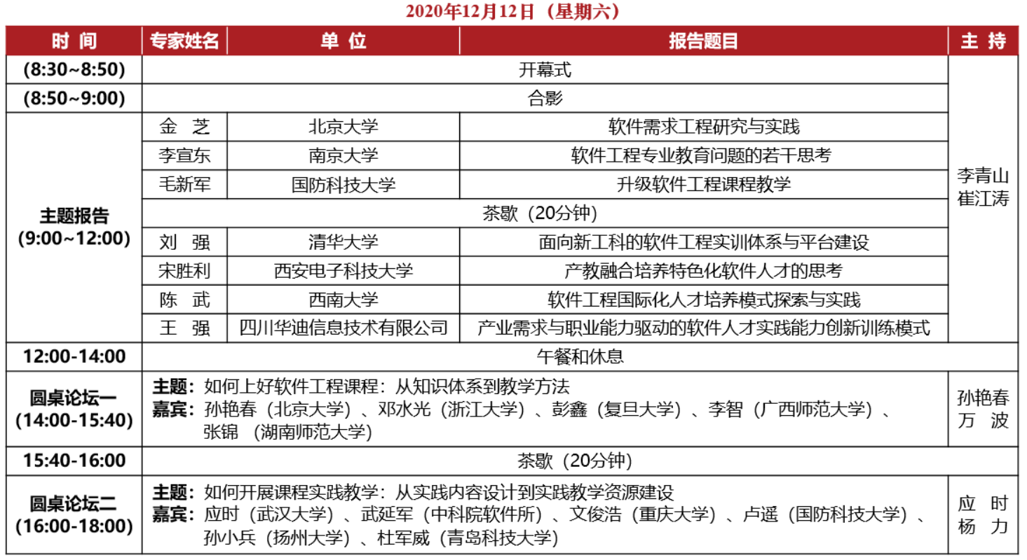
1.会议时间:2020年12月12日(星期六)
2.会议地点:yl7703永利集团北校区科技楼报告厅
3.注册报到:
时间:2020年12月11日 9:00-21:00
地点:志诚丽柏酒店(西安市高新路46号)
4.主办单位:国防科技大学、yl7703永利集团
5.承办单位:yl7703永利集团yl7703永利集团、国防科技大学计算机学院及复杂系统软件工程重点实验室
6.协办单位:新工科联盟和中国MOOC联盟实践教学工委、CCF软件工程专委、CCF教育专委、《软件导刊》杂志社
7.会议议程:

二、会议报告
大会主题报告
报告题目:软件需求工程研究与实践
报告摘要:
作为软件工程与系统工程共同的分支领域,需求工程解决大家公认的极具挑战的系统需求分析与设计评估问题,也是目前软件工程教学实践上需要突破的问题。本报告将介绍需求工程教学的主要内容,包括基本原理、主要方法、和前沿研究等方面,同时分享如何选择并结合不同特征的案例展示方法的特点和效果。

金芝,北京大学教授,973项目首席科学家,任北京大学高可信软件技术教育部重点实验室常务副主任,国务院学位委员会学科评议组成员(软件工程),CCF会士与常务理事,CCF系统软件专业委员会主任。主要研究方向是软件需求工程、知识工程、和知识服务等。任IEEE TSE Associate Editor,IEEE TR Associate Editor,《软件学报》执行主编,《计算机学报》副主编等。出版英文专著3部,中文编著1部,发表论文180余篇。
报告题目:软件工程专业教育问题的若干思考
报告摘要:
教育是软件产业发展的基石,是软件工程真正的银弹。随着云计算、大数据、物联网、人工智能等信息领域技术浪潮的不断兴起,软件的使能空间得到广泛和持续的拓展,软件工程专业教育也不断面临新的挑战。本报告从若干不同的视角思考软件工程专业教育的本质问题,以进一步深化对软件工程专业教育规律的认识与理解。

李宣东,南京大学教授,软件学院院长;教学和研究工作主要涉及软件工程、可信软件、形式化方法等领域,获2011年国家科技进步二等奖,兼任中国计算机学会软件工程专业委员会主任、国务院学科评议组成员(软件工程);曾任南京大学计算机科学与技术系主任(2006-2018)、中国计算机学会系统软件专业委员会主任(2015-2019)、国家自然科学基金委员会信息科学部专家咨询组成员(2014-2019)、江苏省计算机学会理事长(2010-2019)。
报告题目:升级软件工程课程教学
报告摘要:
在软件定义一切的时代,软件扮演着日趋重要的角色、发挥着关键性的作用,国家和社会对软件人才提出了更高的要求。针对当前软件工程课程的教学现状,报告提出要升级软件工程课程的教学,提升对软件特征和地位的认识,提高人才培养目标和课程教学要求,提倡和创新课程教学方法和学习模式等。报告介绍了如何通过借鉴当前软件工程的先进方法,借助已有的软件工程资源,探索基于群体化的学习方法,形成软件工程课程教学的生态,包括:课程标准、教材、案例、平台、社区、知识等等,从而为教师上好这门课、学生学好这门课奠定坚实的基础。

毛新军,国防科技大学计算机学院教授,复杂系统软件工程重点实验室副主任,校优秀教师,CCF杰出会员、教育专委和教育工委委员,信息技术新工科产学研联盟和中国高校计算机教育MOOC联盟的实践教学工委主任,从事软件工程方向的科学研究、教学教改和人才培养工作,“软件工程”国家精品课程、精品资源共享课程、湖南省一流线上线下混合式课程、CCF CCD教改导教班的主讲老师;近年来组织开展了软件工程专业教学改革和软件工程课程教学改革,成效显著;承担了中国高等教育研究会“制定软件工程课程国家规范”等教改项目,多个软件工程实践案例获全国教学案例竞赛一等奖;出版“软件工程实践教程:基于开源和群智的方法”等教材和著作6部,先后获国家教学成果二等奖1项,湖南省和军队教学成果一等奖各1项。
报告题目:面向新工科的软件工程实训体系与平台建设
报告摘要:
本报告结合国家级新工科研究与实践项目“面向新工科的软件工程实训体系与平台建设”的研究和实践,介绍能力模型、实训体系、实践平台三个方面的工作成果。第一,引领未来产业发展的卓越软件工程人才的培养目标,研究面向新工科的软件工程能力模型;第二,结合工程能力培养的要求,建立以成果导向的软件工程专业实践体系,并建设若干核心实训课程;第三,打造基于云平台的开放教学实践平台,并在国内高校进行推广应用。

刘强,清华大学软件学院副教授,教育部软件工程专业教学指导委员会委员,中国计算机学会软件工程专业委员会委员。自2001年至今一直承担本科生“软件工程”课程的教学工作,该课程被评为国家精品课程、国家精品资源共享课程和首批国家精品在线开放课程。负责并承担多项教育部教学研究与实践项目,组织完成教育部《高等学校软件工程专业规范》的制定工作和《普通高等学校本科软件工程专业介绍》的研制工作,曾获得国家教学成果二等奖。
报告题目:产教融合培养特色化软件人才的思考
报告摘要:
特色化软件产业人才培养是实现中国软件高质量发展的必然要求和重要支撑,深化产教融合是实现特色化软件人才培养的主要途径。报告重点介绍了关于特色化软件人才培养的探索和思考,如何通过搭建校企协同创新育人平台,校企共建师资队伍、特色课程、特色教材和各类实践教学资源,实现产教融合协同培育满足新时代国家发展需要的特色化软件人才。

宋胜利,教授,博士生导师,yl7703永利集团yl7703永利集团(国家示范性软件学院)副院长,兼任软件工程系主任,西安市智能软件工程重点实验室副主任,软件工程国家级一流专业负责人。中国计算机学会软件工程专委会委员,陕西省计算机学会软件工程专委会委员,在自然语言处理、认知计算等领域开展科学研究工作,先后承担国防科技重大专项、国防装备预研、陕西省重大科技专项、陕西省重点研发计划等国家和省部级科研项目30余项,与中电科、中航工业等科研院所和企事业单位联合研发项目40余项;在领域知名期刊和会议发表学术论文30余篇,担任BROADNETS 2019国际会议主席和多个领域知名期刊审稿人。承担省部级教育教学改革项目2项,获得陕西省优秀教学成果二等奖。
报告题目:软件工程国际化人才培养模式探索与实践
报告摘要:
本报告以西南大学软件工程中外合作办学项目为例,介绍了软件工程国际化人才培养模式的探索与实践。该项目通过吸收利用外方优质教育资源,促进国内学生的培养质量提升,构建支持国内国外“双循环”的人才培养策略,在国内建立完整、高质量的软件工程人才培养体系。创新性的探索并开展了“共课教师”制度、联合毕业设计等一系列特色办学活动,并在此基础上建立了联合实验室等学科平台,构建面向全球的国际化人才培养模式。

陈武,教授,西南大学软件学院副院长。目前担任全国高等学校计算机教育研究会理事、师范教育分会理事长;重庆市软件技术创新战略联盟副理事长。主要研究基于多智能体的软件系统研发,曾主持国家自然科学基金等项目,在CCF推荐期刊会议发表多篇论文,获重庆市科技进步二等奖1次,曾担任IJCAI等国际人工智能会议程序委员。作为西南大学软件工程专业建设负责人,主持多项省部级教改项目,获得西南大学教学成果一等奖1次。
报告题目:产业需求与职业能力驱动的软件人才实践能力创新训练模式
报告摘要:
针对软件工程专业综合实践能力的培养,以产业需求为导向,基于大型行业商业应用软件为典型场景,结合项目中遇到的技术性和非技术性复杂工程问题,依托职业能力分析大数据服务平台,线上线下混合式实践教学服务平台,以商业软件工程规范为标准,全过程贯彻专业工程能力、职业素养能力和创新创业能力培养,采用软件分阶段工作任务交叉,项目制牵引和公司化运作等多种创新实践能力训练模式,培养具有国际视野的创新型、复合型软件专业人才。

王强,电子科技大学博士,四川华迪信息技术有限公司董事、副总裁,20多年高校IT类人才培养和信息化行业建设经验,工信部信息系统项目管理师、高级项目经理。重庆市人民政府教学成果一等奖获得者,首批教育部万名优秀创新创业入库导师,四川省教育厅万名优秀创新创业导师,四川省科技厅创业导师,教育部互联网+创新创业大赛四川赛区大赛评委;成都市工业和信息化软件和信息技术服务产业专家。国内众多高校计算机专业、软件工程专业建设委员会企业专家。主要研究方向:信息安全、大数据、人工智能、软件工程,参与了多项国家863项目和国家自然科学基金项目,发表多篇SCI论文和人才培养实践教学模式创新论文,对企业用人要求与人才培养标准融合有深入研究和实施经验。
圆桌论坛一
如何上好软件工程课程:从知识体系到教学方法

孙艳春,北京大学信息科学技术学院软件研究所副教授,研究领域为服务计算、大数据分析、云教育技术、软件体系结构等。IEEE SWEBOK V3编委、CCF软件工程专委会委员、CCF服务计算专委会委员。主持和参与国家自然科学基金项目、国家973计划项目、国家863计划项目、国家重点研发计划项目等10余项。获软件著作权2项、授权专利4项; 现已在JSS、ICSE、FSE、ICWS等国内外知名学术期刊和会议发表论文80余篇,编著一部、译著三部。获得2015年教育部科技进步一等奖、2016年首批国家级精品资源共享课《软件工程》课程主持人、2020年首批国家级一流本科课程《软件工程》课程主持人,2017年获得北京市高等教育教学成果二等奖(排名第1)。
邓水光,博士,浙江大学yl7703永利集团教授,IET Fellow、EAI Fellow,获中国青年五四奖章、IEEE TCSVC Rising Star、CCF服务计算杰出成就奖等荣誉称号。担任国际SCI期刊Springer Computing、KAIS(Knowledge and Information Systems)、IEEE Access副主编,主要研究方向为云计算、服务计算、边缘计算等,发表论文100余篇,获6次最佳论文奖/最佳学生论文奖,授权国家发明专利50余项,出版4部学术专著,获国家科技进步二等奖1项,省部科技进步一等奖4次。

彭鑫,复旦大学计算机科学技术学院副院长、教授、博士生导师。中国计算机学会软件工程专委会副主任,《Journal of Software: Evolution and Process》联合主编(Co-Editor),《软件学报》编委、《Empirical Software Engineering》编委,IEEE软件维护与演化国际会议(ICSME)执委。2016年获得东软-NASAC青年软件创新奖。主要研究方向包括软件开发数据分析、智能化软件开发、软件维护与演化、移动计算与云计算等。研究工作获得ICSM 2011最佳论文奖、ACM SIGSOFT杰出论文奖(ASE 2018)、IEEE TCSE杰出论文奖(ICSME 2018、ICSME 2019)、IEEE Transactions on Software Engineering年度最佳论文奖(2018)。

李智,博士,教授,博士生导师,电气和电子工程师协会(IEEE)高级会员,美国计算机学会(ACM)高级会员。中国计算机学会(CCF)杰出会员,担任该学会软件工程专业委员会常务委员、系统软件专业委员会委员、形式化方法专业委员会委员。复旦大学理学学士,英国约克大学计算机科学系理学硕士,英国开放大学计算机科学博士,英国基尔大学软件工程专业博士后,在英国留学时间长达9年。在进入学术研究领域之前曾经有10年以上从事专业技术工作,主要研究兴趣包括面向问题的城市大数据需求工程、基于问题框架的信息物理融合系统建模与验证、数据驱动的软件工程和人机交互等。获得国家自然科学基金项目2项、省部级项目4项,发表学术论文30余篇(含CCF推荐A类期刊论文2篇,其它CCF推荐期刊和会议论文16篇,其中3次获得国际学术会议最佳论文奖),做会议邀请报告5次,申请并获得软件著作权9项及授权专利1项。获得并主持教育部产学合作协同育人项目(腾讯资助)1项、地厅级教改项目1项、校级教改项目4项、获得校级教学成果一等奖1项,培养的硕士研究生有5人继续在南京大学、北京航天航空大学、天津大学、武汉大学和湖南大学攻读博士学位。

张锦,教授、博导,湖南师范大学软件工程系主任、宏观经济大数据挖掘与应用湖南省重点实验室副主任,兼任CCF长沙分部秘书长、湖南省计算机学会副秘书长等。主要研究领域为软件工程、人工智能等,先后主持国家自科基金、湖南省创新引领计划项目、军委装发预研项目等纵向科研课题10项,在PNAS等期刊和会议发表论文80余篇;主持国家级金课、湖南省新工科实践项目等各类教改课题10项。
圆桌论坛二
如何开展课程实践教学:从实践内容设计到实践教学资源建设

应时,武汉大学计算机学院教授,博士生导师。主要从事计算机软件方面的科研、教学,以及应用软件开发工作。主要的研究领域有:云计算与云服务软件、大数据高效处理与智能分析、机器学习与人工智能、基于AI的大型复杂软件系统智能化运维管理、软件工程中的智能分析与优化等。主持的科研项目有:国家自然科学基金项目5项、国家863项目、国家教育部科学技术重点项目、国家教育部博士点基金项目、武汉市青年科技晨光计划项目等。此外,还主持完成了多个应用型项目的开发。已发表学术论文160多篇,其中多篇被SCIE、EI和ISTP索引收录。曾获得国家科技进步二等奖、湖北省科技进步一等奖3项、湖北省自然科学优秀学术论文二等奖、湖北省科技进步二等奖、四川省科学技术进步奖二等奖。作为研究生导师已指导了博士生50多名、硕士生100多名。此外,还承担了本科生和研究生的课堂授课任务,多年讲授软件工程、UML建模语言、软件体系结构、软件开发的形式化方法、编译原理、信息检索等课程。

武延军,中科院软件所研究员、博士生导师,现任副总工、智能软件研究中心主任。主要研究方向为操作系统和系统安全。曾主持中科院先导专项项目、国家科技重大专项分课题及国家部委重点课题等多项操作系统相关科研任务。连续多年获得腾讯、华为等项目支持。曾荣获中科院优秀毕业生、北京市科技新星、中科院青促会优秀会员等称号。当前主要研究工作为开源软件供应链和RISC-V开放指令集系统软件。

文俊浩,教授,博士生导师,重庆大学大数据与软件学院党委书记,中国计算机学会重庆分部主席,中国计算机学会高级会员。重庆市名师,重庆市学术技术带头人,2007年获重庆市高校中青年骨干教师,重庆大学优秀教学工作教师;2014年获国家级教学成果二等奖(排名第1);2013年获得重庆市教学成果一等奖(排名第1);2005年获国家级教学成果二等奖(排名第2);2012获得重庆市科技进步二等奖(排名第1)。近年来,在SCI、EI等期刊上发表学术论文50多篇;主持国家自然科学基金面上项目、国家支撑计划、教育部博士点基金、重庆市自然科学基金、重庆市教学改革重大项目等,主持软件开发横向项目近20项。

卢遥,博士,国防科技大学计算机学院讲师,从事软件工程方向的科学研究、教学教改和人才培养工作,作为骨干成员参与国家重点研发项目和NSFC重点项目2项,作为平台技术负责人研发的群体化学习平台知士荟(LearnerHub)在10余所高校得到推广和应用,在ICSE、ICSME、JSEP等高水平会议和期刊上发表论文10余篇,参与主讲的“软件工程”课程获国家精品课程、精品资源共享课程以及湖南省金课。

孙小兵,教授,现任信息工程学院副院长,中国计算机学会(CCF)高级会员,江苏省计算学会软件专委副主任,江苏省人工智能学会组织工委秘书长,ACM南京分会执行委员。入选江苏省“333”工程中青年科学技术带头人,江苏省“六大人才高峰”高层次人才计划,江苏省高校“青蓝工程”培养对象,江苏省“双创计划”项目,获江苏省计算机学会青年科技奖等。相关成果获得教育部自然科学二等奖、中国商业联合会科学技术奖三等奖、中国产学研合作创新成果优秀奖、扬州市科学技术奖一等奖等。研究兴趣包括软件数据分析学、智能化软件工程等。主持国家自然科学资金面上项目、青年基金,中国博士后科学基金面上资助项目、软件新技术国家重点实验室开放课题、江苏省教育厅项目等。

杜军威,博士,教授,博士生导师,青岛科技大学信息学院副院长,CCF高级会员,CCF软件工程专委会委员,CAC网络信息服务专委会委员,山东省人工智能学会理事。研究方向智能软件工程、自然语言处理、知识工程。主持国家自然科学基金面上项目、省自然基金、省重点研发项目、重点实验室开放课题、企业横向课题10余项。授权发明专利2项、软件著作权5项。获山东省科技进步三等奖1项(排名第3),山东省教学成果三等奖1项(排名第3)。在Information Science、KBS、PR、软件学报、通信学报等国内外重要学术期刊发表论文40余篇。指导学生参加全国软件测试大赛、软件设计大赛获国家级奖项20余项。主持山东省教学改革立项和教育部协同育人项目等多项立项。
会议主持人简介

李青山,教授,博士生导师,教育部省级重点学科“软件工程”学术带头人,陕西省计算机学会软件工程专委会副主任,西安市智能软件工程重点实验室主任,学校博一级软件工程学科带头人,智能软件与系统新技术研究所所长。现任yl7703永利集团yl7703永利集团党委书记,曾任发展规划处副处长/一流建设工作办公室副主任(主持工作)、研究生院副院长、软件学院副院长。CCF高级会员,CCF软件工程专委会、大数据专委会、青年工作委员会委员,全国工程专业学位研究生教育指导委员会软件工程领域协作组成员。
主要从事面向智能体的软件工程、软件体系结构、自适应软件演化、智能软件工程、逆向工程、智能决策支持系统、大数据智能化分析技术等方向的研究工作。主持国家自然科学基金面上项目、国家科技部重大研发计划课题、国家863重大项目课题、国防973项目课题、国防预研项目、中央高校科研业务基金重点项目、国家留学回国人员基金、陕西省重点研发计划、陕西省留学人员科技项目、航空科学基金等国家和省部级项目。作为第一作者或通讯作者在ICSE、ESEC/FSE等CCF A类会议和软件工程顶级会议,在ICSME、SANER、WCRE、CSMR等软件自适应与软件演化顶级会议,在《中国科学》、《软件学报》、《计算机学报》等国家一级学报、《Integrated Computer-Aided Engineering》(SCI 1区)、《Artificial Intelligence Review》(SCI 2区)等国际期刊上发表SCI/EI检索论文80余篇。第一完成人授权/公开国家发明专利30余项。并参与编写《Multi-Agent Systems - Modeling, Control, Programming, Simulations and Applications》、《多智能体系统及应用》专著。

崔江涛,yl7703永利集团yl7703永利集团(国家示范性软件学院)执行院长,省教学名师,CCF杰出会员、理事。担任CCF数据库专委会、大数据专委会、区块链专委会委员。主要从事基础软件、大数据管理等领域研究,具有丰富的计算机软硬件系统研发经验,主持获得陕西省自然科学奖二等奖一项。

万波,男,(1976年8月),博士,教授,中国计算机学会会员,中共党员,yl7703永利集团外部设备研究所所长。分别于1998,2001和2008年于yl7703永利集团取得工学学士、硕士和博士学位。2001年至今在yl7703永利集团计算机学院从事教学和科研工作。2015 - 2016年在英国Bristol大学访学,从事脑机接口和tDCS相关研究。长期以来在计算机外部设备研究所从事嵌入式系统、图像处理与理解、人机交互方面的研究工作。先后主持并参与过国家自然科学基金、陕西省自然科学基金、武器装备预研以及横向项目等多项科研任务,结合研究工作发表学术论文多篇,申请专利多项,2005年和2012年获得陕西省科技进步二等奖两次。2019年获陕西省教学成果一等奖,2007年至今任校ACM-ICPC竞赛基地教练,获国家级和省级金银铜奖多项。

杨力,男,yl7703永利集团教授,博士生导师。计算机网络与信息安全国家级实验教学示范中心主任,西安市移动边缘计算重点实验室副主任,陕西省计算机教育学会理事,中国计算机学会分布式计算与系统专委会委员。研究方向为网络信息安全、智能系统安全等,主持和参与了国家重点研发计划、国家部委前沿创新、国家自然基金等项目;获省部级科技一等奖4项、二等奖2项;长期从事计算机实践教学工作,获陕西省教学成果奖一等奖2项。
三、报名方式

线上参会报名二维码

现场参会报名二维码
本次会议不收取注册费
会议咨询电话:徐老师 13772165725
为了疫情防控需要,线下参会人数控制在100人以内,请大家尽早报名,报完截止。